What's Next? is a multimedia site that addresses stigma around formerly incarcerated individuals through storytelling, education, and providing support. We are focused on creating a user-friendly landing page with a featured video.

Problem Space
It Is important for individuals involved with the justice system to be reintegrated into society, in particular with hiring. However, negative perception’s society holds against this population negates them from having a ‘good’ reentry experience.
Addressing stigma around formerly incarcerated individuals and understanding their perspective is crucial for society because what benefits them will benefit everyone.
Addressing stigma around formerly incarcerated individuals and understanding their perspective is crucial for society because what benefits them will benefit everyone.
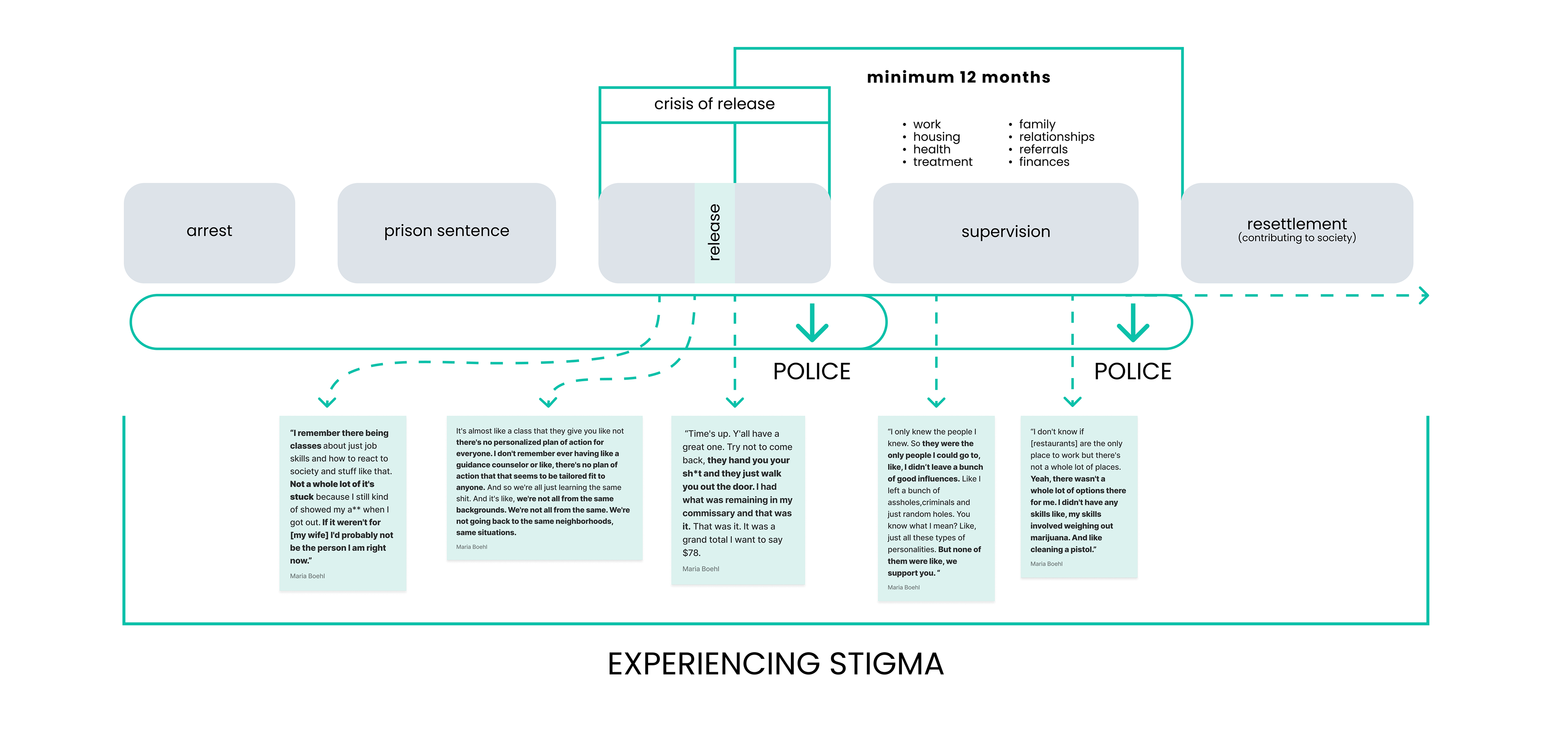
The Project’s Context is based on the emotional journey & experience of a formerly incarcerated individual, specifically from the time of their release to resettlement.

From the secondary & primary research we conducted, we learned that improving the reentry process of formerly incarcerated individuals is difficult and involves barriers beyond our control. It also helped us understand that stigma appears the moment we hear someone has a record. Instead, we shifted our focus to address and decrease stigma around the incarcerated population.
SCOPE (Generative Method Results)
We learned that the landing page should connect formerly incarcerated individuals to employers and encourage our audience to hire, donate, and learn more.

Form-making (Evaluative Method Results)
For our data collection, we tested the landing page. We learned we need a large video to captivate the audience and a mixture of iconography and buttons is needed. Also descriptions are needed for context on the website.





For our evaluative methods we presented our audience with surveys to inform us what kind of information, qualitative or quantitative, would help cultivate empathy towards formerly incarcerated individuals. a combination of qualitative & quantitative will be best redirected the focus of our project towards hiring formerly incarcerated individuals
Final Proposal Wireframes


Process: Wireframes Sketches and Information Architecture


Final Proposal Still frames
STORYBOARD/SCRIPT

Our final proposal includes a landing page with a featured video created to decrease stigma around the incarcerated population. The landing page is hub of resources connecting employers and formerly incarcerated individuals looking for emoloyment. After reviewing our educational video filled with statistics and testimonials, users are prompted to add their business to a data base that assists formerly incarcerated individuals find “felon friendly” employers.

Final Poster


